1. Mengetahui dan memahami sensor LDR dan Rain Sensor
2. Mengetahui prinsip kerja sensor LDR dan Rain Sensor
3. Mengaplikasikan sensor LDR dan Rain Sensor sebagai atap ruang jemuran otomatis
2.1 Alat
a. Voltmeter
Voltmeter digunakan untuk mengukur besar tegangan listrik yang ada dalam sebuah rangkaian listrik.
Spesifikasi resistor yang digunakan:
a. Resistor 10 ohm
b. Resistor 220 ohm
c. Resistor 10k ohm
2. Area: pelat nikel 5cm x 4cm di samping
3. Anti-oksidasi, anti-konduktivitas, dengan waktu penggunaan yang lama
4. Potensiometer menyesuaikan sensitivitas
5. Tegangan bekerja 5V
6. Format keluaran: Output switching digital (0&1) dan output tegangan analog AO
7. Ukuran PCB papan kecil: 3,2 cm x 1,4 cm
8. Menggunakan komparator LM393 tegangan lebar
Resistor adalah komponen elektronika yang berfungsi untuk menghambat atau membatasi aliran listrik yang mengalir dalam suatu rangkaian elektronika. Satuan atau nilai resistansi suatu resistor disebut Ohm dilambangkan dengan simbol Omega (Ω).
Simbol Resistor- Resistor dengan 4 cincin kode warna
Maka cincin ke 1 dan ke 2 merupakan digit angka, dan cincin kode warna ke 3 merupakan faktor pengali kemudian cincin kode warnake 4 menunjukan nilai toleransi resistor.
- Resistor dengan 5 cincin kode warna
Maka cincin ke 1, ke 2 dan ke 3 merupakan digit angka, dan cincin kode
warna ke 4 merupakan faktor pengali kemudian cincin kode warna ke 5
menunjukan nilai toleransi resistor.
- Resistor dengan 6 cincin warna
Resistor dengan 6 cicin warna pada prinsipnya sama dengan resistor
dengan 5 cincin warna dalam menentukan nilai resistansinya. Cincin ke 6
menentukan coefisien temperatur yaitu temperatur maksimum yang diijinkan
untuk resistor tersebut.
Kode Huruf Untuk Nilai Resistansi :
· R, berarti x1 (Ohm)
· K, berarti x1000 (KOhm)
· M, berarti x 1000000 (MOhm)
Kode Huruf Untuk Nilai Toleransi :
· F, untuk toleransi 1%
· G, untuk toleransi 2%
· J, untuk toleransi 5%
· K, untuk toleransi 10%
· M, untuk toleransi 20%
Rumus Menentukan Nilai Resitor
- Resistor Seri R(total) = R1+R2+ R(selanjut nya).
b. Sensor LDR
LDR
(Light Dependent Resistor) merupakan salah satu komponen resistor yang nilai
resistansinya akan berubah-ubah sesuai dengan intensitas cahaya yang
mengenainya. LDR juga dapat digunakan sebagai sensor cahaya. Nilai resistansi
dari LDR bergantung pada intensitas cahaya. Semakin tinggi intensitas cahaya
(siang hari) yang mengenainya, maka semakin kecil nilai resistansinya. Sebaliknya
semakin rendah intensitas cahaya (malam hari) yang mengenainya, maka
semakin besar nilai resistansinya.
Secara
umum, sensor LDR memiliki nilai hambatan 200 Kilo Ohm saat intensitas cahaya
rendah (malam hari) dan akan menurun menjadi 500 Ohm saat intensitas cahaya
tinggi (siang hari).Umumnya sensor LDR digunakan pada rangkaian lampu otomatis
pada rumah, taman, dan jalan raya.
Karakteristik
sensor LDR
-Laju Recovery
Laju
recovery merupakan suatu ukuran praktis dan suatu kenaikan nilai resistansi
dalam waktu tertentu. Harga ini ditulis dalam K/detik, untuk LDR tipe arus
harganya lebih besar dari 200K/detik(selama 20 menit pertama mulai dari level
cahaya 100 lux), kecepatan tersebut akan lebih tinggi pada arah sebaliknya,
yaitu pindah dari tempat gelap ke tempat terang yang memerlukan waktu kurang
dari 10 ms untuk mencapai resistansi yang sesuai den-gan level cahaya 400 lux.
-Respon
Spektral
Sensor
Cahaya LDR (Light Dependent Resistor) tidak mempunyai sensitivitas yang sama
untuk setiap panjang gelombang cahaya yang jatuh padanya (yaitu warna). Bahan
yang biasa digunakan sebagai penghantar arus listrik yaitu tembaga, aluminium,
baja, emas dan perak. Dari kelima bahan tersebut tembaga merupakan penghantar
yang paling banyak, digunakan karena mempunyai daya hantaryang baik.
Karakteristrik umum dari sensor cahaya
LDR adalah sebagai berikut:
1. Tegangan
maksimum (DC): 150V
2. Konsumsi
arus maksimum: 100mW
3. Tingkatan
Resistansi/Tahanan : 10Ω sampai 100KΩ
4. Puncak
spektral: 540nm (ukuran gelombang cahaya)
5. Waktu
Respon Sensor : 20ms – 30ms
6. Suhu
operasi: -30° Celsius – 70° Celcius
Motor Listrik DC atau DC Motor adalah suatu perangkat yang mengubah energi listrik menjadi energi kinetik atau gerakan (motion). Motor DC ini juga dapat disebut sebagai Motor Arus Searah. Seperti namanya, DC Motor memiliki dua terminal dan memerlukan tegangan arus searah atau DC (Direct Current) untuk dapat menggerakannya. Motor Listrik DC ini biasanya digunakan pada perangkat-perangkat Elektronik dan listrik yang menggunakan sumber listrik DC seperti Vibrator Ponsel, Kipas DC dan Bor Listrik DC.
Prinsip Kerja Motor DC
Terdapat dua bagian utama pada sebuah Motor Listrik DC, yaitu Stator dan Rotor. Stator adalah bagian motor yang tidak berputar, bagian yang statis ini terdiri dari rangka dan kumparan medan. Sedangkan Rotor adalah bagian yang berputar, bagian Rotor ini terdiri dari kumparan Jangkar. Dua bagian utama ini dapat dibagi lagi menjadi beberapa komponen penting yaitu diantaranya adalah Yoke (kerangka magnet), Poles (kutub motor), Field winding (kumparan medan magnet), Armature Winding (Kumparan Jangkar), Commutator (Komutator) dan Brushes (kuas/sikat arang).
Pada prinsipnya motor listrik DC menggunakan fenomena elektromagnet untuk bergerak, ketika arus listrik diberikan ke kumparan, permukaan kumparan yang bersifat utara akan bergerak menghadap ke magnet yang berkutub selatan dan kumparan yang bersifat selatan akan bergerak menghadap ke utara magnet. Saat ini, karena kutub utara kumparan bertemu dengan kutub selatan magnet ataupun kutub selatan kumparan bertemu dengan kutub utara magnet maka akan terjadi saling tarik menarik yang menyebabkan pergerakan kumparan berhenti.
Untuk menggerakannya lagi, tepat pada saat kutub kumparan berhadapan dengan kutub magnet, arah arus pada kumparan dibalik. Dengan demikian, kutub utara kumparan akan berubah menjadi kutub selatan dan kutub selatannya akan berubah menjadi kutub utara. Pada saat perubahan kutub tersebut terjadi, kutub selatan kumparan akan berhadap dengan kutub selatan magnet dan kutub utara kumparan akan berhadapan dengan kutub utara magnet. Karena kutubnya sama, maka akan terjadi tolak menolak sehingga kumparan bergerak memutar hingga utara kumparan berhadapan dengan selatan magnet dan selatan kumparan berhadapan dengan utara magnet. Pada saat ini, arus yang mengalir ke kumparan dibalik lagi dan kumparan akan berputar lagi karena adanya perubahan kutub. Siklus ini akan berulang-ulang hingga arus listrik pada kumparan diputuskan.
d. OpAmp
Op-Amp adalah salah satu dari bentuk IC Linear yang berfungsi sebagai Penguat Sinyal listrik. Sebuah Op-Amp terdiri dari beberapa Transistor, Dioda, Resistor dan Kapasitor yang terinterkoneksi dan terintegrasi sehingga memungkinkannya untuk menghasilkan Gain (penguatan) yang tinggi pada rentang frekuensi yang luas.
Simbol
Karakteristik IC OpAmp
· Penguatan Tegangan Open-loop atau Av = ∞ (tak terhingga)
· Tegangan Offset Keluaran (Output Offset Voltage) atau Voo = 0 (nol)
· Impedansi Masukan (Input Impedance) atau Zin= ∞ (tak terhingga)
· Impedansi Output (Output Impedance ) atau Zout = 0 (nol)
· Lebar Pita (Bandwidth) atau BW = ∞ (tak terhingga)
· Karakteristik tidak berubah dengan suhuTransistor merupakan alat semikonduktor yang dapat digunakan sebagai penguat sinyal, pemutus atau penyambung sinyal, stabilisasi tegangan, dan fungsi lainnya. Transistor memiliki 3 kaki elektroda, yaitu basis, kolektor, dan emitor. Pada rangkaian kali ini digunakan transistor 2SC1162 bertipe NPN. Transistor ini diperumpamakan sebagai saklar, yaitu ketika kaki basis diberi arus, maka arus pada kolektor akan mengalir ke emiter yang disebut dengan kondisi ON. Sedangkan ketika kaki basis tidak diberi arus, maka tidak ada arus mengalir dari kolektor ke emitor yang disebut dengan kondisi OFF. Namun, jika arus yang diberikan pada kaki basis melebihi arus pada kaki kolektor atau arus pada kaki kolektor adalah nol (karena tegangan kaki kolektor sekitar 0,2 - 0,3 V), maka transistor akan mengalami cutoff (saklar tertutup).
Transistor adalah sebuah komponen di dalam elektronika yang diciptakan dari bahan-bahan semikonduktor dan memiliki tiga buah kaki. Masing-masing kaki disebut sebagai basis, kolektor, dan emitor.
Emitor (E) memiliki fungsi untuk menghasilkan elektron atau muatan negatif.
Kolektor (C) berperan sebagai saluran bagi muatan negatif untuk keluar dari dalam transistor.
Basis (B) berguna untuk mengatur arah gerak muatan negatif yang keluar dari transistor melalui kolektor.
Karakteristik I/O
f. Relay
Relay merupakan komponen elektronika berupa saklar atau swirch elektrik yang dioperasikan secara listrik dan terdiri dari 2 bagian utama yaitu Elektromagnet (coil) dan mekanikal (seperangkat kontak Saklar/Switch). Komponen elektronika ini menggunakan prinsip elektromagnetik untuk menggerakan saklar sehingga dengan arus listrik yang kecil (low power) dapat menghantarkan listrik yang bertegangan lebih tinggi. Berikut adalah simbol dari komponen relay.
Pada dasarnya, Relay terdiri dari 4 komponen dasar yaitu :
1. Electromagnet (Coil)
2. Armature
3. Switch Contact Point (Saklar)
4. Spring
Gambar dari bagian-bagian relay
Kontak Poin (Contact Point) Relay terdiri dari 2 jenis yaitu :
- Normally Close (NC) yaitu kondisi awal sebelum diaktifkan akan selalu berada di posisi CLOSE (tertutup)
- Normally Open (NO) yaitu kondisi awal sebelum diaktifkan akan selalu berada di posisi OPEN (terbuka)
g. Sensor Hujan
adalah jenis sensor yang berfungsi untuk mendeteksi terjadinya hujan atau tidak, yang dapat difungsikan dalam segala macam aplikasi dalam kehidupan sehari – hari. Dipasaran sensor ini dijual dalam bentuk module sehingga hanya perlu menyediakan kabel jumper untuk dihubungkan ke mikrokontroler atau Arduino. Prinsip kerja dari module sensor ini yaitu pada saat ada air hujan turun dan mengenai panel sensor maka akan terjadi proses elektrolisasi oleh air hujan. Dan karena air hujan termasuk dalam golongan cairan elektrolit yang dimana cairan tersebut akan menghantarkan arus listrik
h. Lamp
Lampu Listrik adalah suatu perangkat yang dapat menghasilkan cahaya saat dialiri arus listrik. Arus listrik yang dimaksud ini dapat berasal tenaga listrik yang dihasilkan oleh pembangkit listrik terpusat (Centrally Generated Electric Power) seperti PLN dan Genset ataupun tenaga listrik yang dihasilkan oleh Baterai dan Aki.
Jenis Jenis Lampu Listrik
Seiring dengan perkembangan Teknologi, Lampu Listrik juga telah mengalami berbagai perbaikan dan kemajuan. Teknologi Lampu Listrik bukan saja Lampu Pijar yang ditemukan oleh Thomas Alva Edison saja namun sudah terdiri dari berbagai jenis dan Teknologi. Pada dasarnya, Lampu Listrik dapat dikategorikan dalam Tiga jenis yaitu Incandescent Lamp (Lampu Pijar), Gas-discharge Lamp (Lampu Lucutan Gas) dan Light Emitting Diode (Lampu LED).
Lampu Pijar (Incandescent Lamp)
Lampu Pijar atau disebut juga Incandescent Lamp adalah jenis lampu listrik yang menghasilkan cahaya dengan cara memanaskan Kawat Filamen di dalam bola kaca yang diisi dengan gas tertentu seperti nitrogen, argon, kripton atau hidrogen. Kita dapat menemukan Lampu Pijar dalam berbagai pilihan Tegangan listrik yaitu Tegangan listrik yang berkisar dari 1,5V hingga 300V.
Lampu Pijar yang dapat bekerja pada Arus DC maupun Arus AC ini banyak digunakan di Lampu Penerang Jalan, Lampu Rumah dan Kantor, Lampu Mobil, Lampu Flash dan juga Lampu Dekorasi. Pada umumnya Lampu Pijar hanya dapat bertahan sekitar 1000 jam dan memerlukan Energi listrik yang lebih banyak dibandingkan dengan jenis-jenis lampu lainnya.
Lampu Lucutan Gas (Gas discharge Lamp)
Lampu lucutan gas menghasilkan cahaya dengan mengirimkan lucutan elektris melalui gas yang terionisasi, misalnya pada plasma. Sifat lucutan gas sangat tergantung pada frekuensi atau modulasi arus listriknya. Biasanya, lampu lampu ini menggunakan gas mulia (argon, neon, kripton, dan xenon) atau campuran dari gas-gas tersebut. Sebagian besar lampu-lampu ini juga mengandung bahan-bahan tambahan, seperti merkuri, natrium, dan/atau halida logam.
Lampu LED (Light Emitting Diode)
Lampu LED adalah komponen elektronika yang dapat memancarkan cahaya monokromatik ketika diberikan tegangan maju. LED merupakan keluarga Dioda yang terbuat dari bahan semikonduktor. Warna warna Cahaya yang dipancarkan oleh LED tergantung pada jenis bahan semikonduktor yang dipergunakannya. LED juga dapat memancarkan sinar inframerah yang tidak tampak oleh mata seperti yang sering kita jumpai pada Remote Control TV ataupun Remote Control perangkat elektronik lainnya.
2. Pilih komponen yang dibutuhkan, pada rangkaian ini dibutukan komponen
3. Rangkai setiap komponen menjadi rangkaian yang diinginkan
4. Ubah spesifikasi komponen sesuai kebutuhan
5. Jalankan simulasi rangkaian
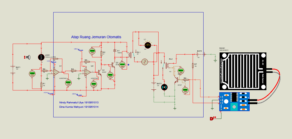
Tegangan yang berasal dari baterai
yang berfungsi sebagai sumber tegangan akan dialirkan menuju
LDR, R2, D1 dan RL1. Tegangan dari sumber menuju D1 tidak dilewatkan karena D1
terpasang secara reverse bias. R1 dan LDR berfungsi sebagai pembagi tegangan.
Saat
intensitas cahaya rendah, resistansi
LDR menjadi sangat besar dan resistansi LDR lebih besar dibanding resistansi R1
maka tegangan pada R1 menjadi lebih kecil.tegangan R1 sama dengan tegangan
antara kaki basis dan emitor transistor Q1. Karena VBE lebih kecil dari 0,7
volt maka Q1 tidak aktif. Karena Q1 tidak aktif maka VCE pada Q1 menjadi besar,
VCE pada Q1 sama dengan VBE pada Q3 sehingga Q3 aktif dan tegangan dari R2 akan
diteruskan menuju Q3. Tegangan dari sumber yang dialirkan menuju relay lalu
dialirkan menuju ground sehingga relay menjadi aktif dan lampu akan menyala
karena terhubung dengan alternator.
Saat
intensitas cahaya tinggi, resistansi LDR menjadi kecil dan resistansi LDR lebih
kecil dibanding R1 dan tegangan pada R1 menjadi lebih besar. Arus mengalir dari
LDR ke dalam op amp komparator dan terjadi penguatan sebesar 10k karena arus
masuk pada kaki negative op amp maka akan terbaca tegangan negative lalu diberi
lagi op amp komparator yang sama dengan sebelumnya agar tegangan menjadi
positive lalu mengalir ke kapasitor.Tegangan pada R1 sama dengan VBE pada
transistor Q1. karena VBE lebih besar dari 0,7 volt maka Q1 aktif. Karena Q1
aktif maka VCE pada Q1 menjadi kecil, VCE pada Q1 sama dengan VBE pada Q3 dan
lebih kecil dari 0,7 volt sehingga Q3 tidak aktif dan tegangan dari sumber akan
diteruskan menuju Q1. Tegangan dari sumber tegangan yang dialirkan menuju relay
tidak dapat menuju ground karena Q3 tidak aktif sehingga relay tidak aktif dan
lampu tidak menyala karena tidak terhubung dengan alternator.
Rain Sensor atau sensor hujan bekerja ketika pada saat ada air hujan turun dan mengenai panel sensor maka akan terjadi proses elektrolisasi oleh air hujan. Dan karena air hujan termasuk dalam golongan cairan elektrolit yang dimana cairan tersebut akan menghantarkan arus listrik.
Apabila sensor hujan mendeteksi
atau terkena air maka sensor akan berlogika 1 dan merubahnya menjadi sinyal
listrik yang akan dikirim melalui output sensor hujan. Input sensor hujan terhubung
ke resistor R8 dengan nilai 10k dan akan masuk ke transistor npn yang mana kaki
vee transistor akan mengaliri arus ke gorund disini juga arus mengalir dari
batrai 12V dan masuk ke relay
yang menyebabkan motor dc berputar. Jika sensor tidak mendeteksi adanya air hujan maka sensor berlogika 0 dan arus tidak
mengalir.
Rangkaian klik
disini
Video
Rangkaian klik disini
Rain Sensor Library klik disini
Datasheet
Sensor LDR klik
disini
Datasheet Rain Sensor klik disini
Datasheet Op Amp klik disini
Datasheet Relay klik disini
Datasheet Resistor klik disini
Datasheet Transitor
BC547 klik
disini
Datasheet Motor DC klik disini
Datasheet Battery klik disini
Datasheet Lamp klik
disini










































Tidak ada komentar:
Posting Komentar